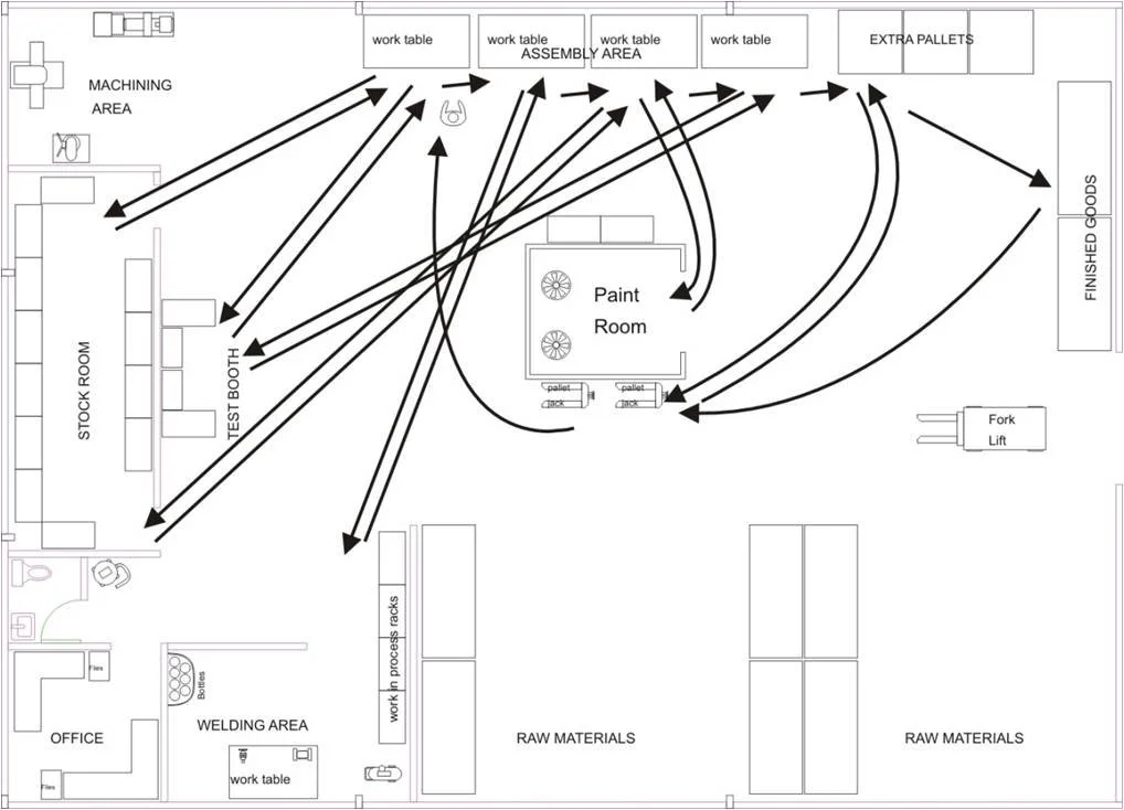
Specialized equipment and designs across various industries Impeller balancing fixture Programmable webbing cutter Work Cell Layout Pallet Lift Bottle Line Cookie Smasher Frozen Ingredients Crusher Layout Flow Diagram De-Molding roller table Webbing Belt Melter Bearing Grease Diffuser Tape Winder Belt Cutter/Divider Pinch Roller Tool Hydraulic Plate-press Hydraulic Plate-press Slip-Ring press Custom nylon enclosure Hydraulic Bearing puller Potatoe die Flow Dampener Mold Die Work Cell Render Stainless Rack Stainless Grate 4-way Drill render 4-way Drill machine 1 4-way Drill Machine 2 4-way Drill Machine 3 Facility Layout Rotor Balance Fixture